基层党建
当前位置: 首页 -> 党团建设 -> 基层党建 -> 正文

智能制造与汽车学院党员自我教育检查(八十二)

发布日期:2025-11-20     点击量:

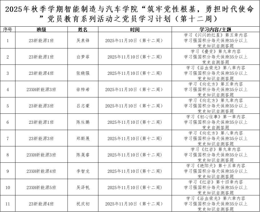
为深化党员的自我教育管理模式,切实提升党员自我教育管理实效,智能制造与汽车学院党总支针对现阶段党员教育管理不足现状,积极探索,组织开展党员自我教育学习活动,锚定学习目标,认真贯彻落实,狠抓推进整改,抓好奖励惩罚。现将第十二周党员学习计划及检查结果公布如下:

                                          第十二周学生党员学习计划表

                                               学生第一党支部

                                             学生第二党支部

                                                 学习心得

                                               学习成果展示

                                            学习强国平台学习情况

                                               党史知识自测

供稿:刘晓飞

初审:富心彤老师

复审:周杨老师

终审:姚柏洲老师

广州校区:广东省广州市增城荔湖街华商路2号  | 江门校区:广东省江门市新会区崖门镇华商大道1号 

招生热线:020-32882222 | 广州华商职业学院 All Rights Reserved | 粤ICP备12007829号